#คร
อบครัวปศุสัตว์ ปศุสัตว์เขต 5 ทำด้วยใจ ทำให้ไว ทำได้จริง#
******************************
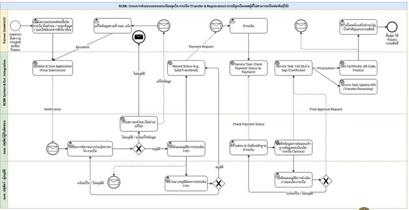
วันที่ 9 มีนาคม 2569 เวลา 09.30 น. นายสัตวแพทย์พืชผล น้อยนาฝาย ปศุสัตว์เขต 5 มอบหมายให้ นายวสันต์ สมัครการ เจ้าพนักงานสัตวบาลปฏิบัติงาน และเจ้าหน้าที่ผู้รับผิดชอบโครงการธนาคารโค - กระบือเพื่อเกษตรกร ตามพระราชดำริ สำนักงานปศุสัตว์เขต 5 เข้าร่วมประชุมระดมความคิดเห็นของความต้องการใช้งานระบบฐานข้อมูลและสารสนเทศเพื่อการบริหารโครงการธนาคารโค-กระบือเพื่อเกษตรกร ตามพระราชดำริ ผ่านระบบประชุมทางไกลออนไลน์ (Microsoft Teams) ในการประชุมครั้งนี้มีจุดประสงค์เพื่อพัฒนาระบบฐานข้อมูลและสารสนเทศเพื่อการบริหารโครงการธนาคารโค - กระบือเพื่อเกษตรกร ตามพระราชดำริ ให้การดำเนินงานเข้าถึงง่ายและรวดเร็ว โดยอาศัยนวัตกรรมใหม่ๆที่ง่ายต่อการเข้าถึง และเพื่อติดตามการดำเนินงานโครงการธนาคารโค - กระบือเพื่อเกษตรกร ตามพระราชดำริ อีกทั้งอำนวยความสะดวกแก่เกษตรกร ประชาชน และผู้ปฏิบัติงาน เพื่อให้การดำเนินงานมีความสมบูรณ์ และมีประสิทธิภาพตรงตามวัตถุประสงค์ของโครงการฯต่อไป
******************************
ภาพ / ข่าว : ส่วนส่งเสริมและพัฒนาการปศุสัตว์ สำนักงานปศุสัตว์เขต 5









กระทรวงเกษตรและสหกรณ์
กรมปศุสัตว์